betway西汉姆联官网医学院郭军教授团队在《Advanced Science》(中科院一区Top/JCRQ1,IF:14.1)期刊在线发表了关于生物渗透压调控乳腺癌定向转移的力电协同新机制的最新研究论文。论文标题为“Osmotic Tension Asymmetry Drives Electrotactic Migration via PDLIM7-Polarized Microfilament Coordination in Breast Cancer Cells”。
细胞定向迁移是生命活动的基本过程之一。对于肿瘤细胞而言,不受控制的定向迁移是导致肿瘤远端转移和患者死亡的关键步骤。传统理论主要将这一过程归因于趋化因子等化学信号的引导。然而,近年研究发现,多种物理刺激如人体内源性电场,在调控细胞定向迁移中发挥着不可或缺的作用,成为肿瘤转移研究的新方向。然而,电场信号如何转化为细胞内的力学响应,驱动细胞完成“前缘推进、后缘收缩”的运动,其核心机制并不清楚。
郭军教授团队发表的论文研究不仅系统揭示了外电场调控乳腺癌细胞定向迁移的力电耦合机制,更重要的是,上述研究为该团队先前提出的“生物渗透压”新理论提供了关键实验证据,首次将生物渗透压“力电协同”新机制应用于解析癌症转移这一临床核心问题,为肿瘤生物物理学研究开辟了新视角。

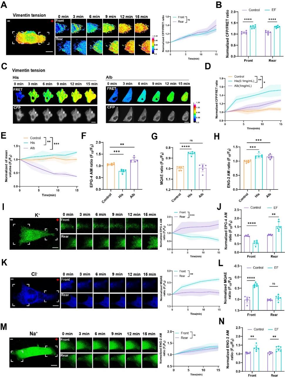
经典渗透压理论认为,细胞内外环境处于等渗稳态,渗透压大小由溶质颗粒总数决定,维持细胞体积稳定。然而,郭军教授团队此前在国际物理协会主办期刊Biophysical Reviews在线发表的评述论文“Protein nanoparticles control bio-osmotic pressure via electromechanical collaboration”中,对传统渗透压理论提出了系统性修正。该团队指出,传统渗透压理论基于理想半透膜的物理化学模型,而活细胞质膜是具有选择性和可调控性的通透屏障,镶嵌着多种离子与水通道蛋白,决定了生物体内的渗透活动是动态的物理化学过程。该团队继“菲克定律、范德霍夫公式和唐南效应”等传统渗透压理论之后提出了“生物渗透压”新理论,主要阐明细胞渗透压是力电耦合的动态过程,其产生依赖于电压依赖离子通道的选择性通透,而非离子总量。细胞内游离蛋白颗粒可通过吸附阳离子主动调节细胞膜电位,且与钙离子协同控制了膜电位的去极化与超极化转换。这一渗透新认识提示:细胞内外环境并非简单的“等渗平衡”,而是不同离子渗透压相互对抗的动态系统,与传统渗透压认识迥异。细胞通过“力电协同”机制,将不均衡的电信号转化为差异力学响应,实现了细胞运动和形变调节。这一理论框架为解析肿瘤的定向迁移提供了渗透力学研究新思路。
该团队进一步研究发现:电场阳极能刺激细胞前缘去极化低渗膨胀和后缘超极化高渗收缩,这一极化过程密切联系前缘骨架聚合和后缘骨架解聚。同时,去极化的前缘特异性激活氯离子通道TMEM16A,促进氯离子内流;超极化的后缘选择性激活钾通道SK,促使钾离子外排。不同离子的选择性通透,而不是离子总量,驱动了肿瘤的定向迁移。此外,细胞前后缘的渗透压差能招募蛋白激酶A,通过诱导微丝结合蛋白PDLIM7的Ser190磷酸化,增强其与微丝的结合能力,从而形成前后缘高度极化的微丝张力网络,协同渗透张力矢量控制肿瘤迁移的力学效应。

上述研究将电场刺激、细胞电活动与渗透张力、微丝张力系统整合,科学地诠释了肿瘤细胞“力电协同”的定向迁移机制,不仅深化了对细胞生物渗透压新理论的理解,更为肿瘤转移的防治提供了新的研究方向。
医学院朱玲博士为论文第一作者,郭军教授及南京医科大学吴辉文老师为论文共同通讯作者。betway西汉姆联官网为论文的第一完成单位和通讯单位。该研究获得国家自然科学基金(82273908)的资助。
原文链接:
https://pubmed.ncbi.nlm.nih.gov/41431193/
https://link.springer.com/article/10.1007/s12551-025-01380-0